【东吴非银 行业深度】金融IT黄金时代系列报告(二)——银行IT:金融科技的“压舱石”与“主战场”米兰体育- 米兰体育官方网站- APP下载
2026-04-21米兰体育,米兰体育官方网站,米兰体育APP下载前言:银行IT,作为金融IT行业中规模最大,确定性最高的赛道,伴随着许多相关政策和概念的落地及推广,我们聚焦“信创”和“数字人民币”两大史诗级机遇,分析二者如何作为驱动力实现银行IT的产业链变革。
信创的深度,广度和节奏带动产业链变革:①信创,即信息系统创新的简称,其核心理念是实现从底层硬件到上层应用软件的全面自主可控。②银行信创推进路径普遍从办公到一般业务,再到核心系统,遵循由外到内,由易及难的核心逻辑,其背后存在清晰的战略逻辑和持续的演进趋势。③银行信创市场空间广阔,厂商全面深入硬件、基础软件、应用软件各方面,占据不同的生态位,持续开拓巨大的市场空间。随着信创技术在银行业的发展和应用的普及,信创投入逐渐从被动合规性投入,演化为银行自身为探索数字化转型和未来竞争力而进行的战略性投入。这种地位上的转变带动了银行信创投入的规模,也使信创的深度和广度进一步水涨船高,从而作为驱动力拉动了银行IT业厂商的发展。
数字人民币的生态蓝图和与IT机遇拉动板块扩张:①数字人民币运行采用“中心化管理,双层运营体系”的核心机制,由中国人民银行主导、多方机构共同参与,在双层架构之外,大量其他机构通过与运营机构合作参与进来,它们常被业界称为“2.5层”机构。这种运营结构决定了银行IT系统需要建立全新的数字人民币业务通道,既要对接央行系统,又要支持面向用户的各类服务,从而②引发了银行IT系统对核心系统、前台渠道、中台能力的全面升级需求。因此,数字人民币的加速落地推广和相关政策引导,不仅是支付工具的简单替代,更是一场引领银行IT架构迈向智能化、开放化和高安全性的深刻变革。将会作为又一驱动力带动银行IT板块加速放量。
银行核心系统架构转型和AI应用深化成为核心趋势:①分布式核心系统成为必然选择,内部需求和外部环境决定了银行从大型机和集中式数据库向分布式核心系统的转型。②AI在智能风控、智能营销、智能运营中的应用深化,群体AI智能协调和AI融入银行操作系统两大未来趋势值得关注。
竞争格局与核心厂商分析:在金融信创和银行数字化转型的浪潮下,神州信息、长亮科技和宇信科技作为国内银行IT解决方案市场的头部厂商,凭借各自的独特优势占据着不同的生态位。而这些龙头厂商的各个核心业务流程运行上也都各有其特点和优劣势,这些优劣势或许部分是由银行it业特有的业务模式决定的,也有部分是由于该厂商特有的业务生态和内部战略是否健康决定的,需要投资者仔细区分把握。
信创,即信息系统创新的简称,其核心理念是实现从底层硬件到上层应用软件的全面自主可控。随着信创技术在银行业的发展和应用的普及,信创投入逐渐从被动合规性投入,演化为银行自身为探索数字化转型和未来竞争力而进行的战略性投入。这种地位上的转变带动了银行信创投入的规模,也使信创的深度和广度进一步水涨船高,从而作为驱动力拉动了银行IT业的发展。
银行的信创进程推进遵循①由外到内,即从非关键的外围业务,逐步深入到银行最核心的账务处理系统,②由易及难,即从技术难度低、风险小的办公系统切入,逐步向高难度、高风险的核心系统推进的核心逻辑。具体到实际银行业系统来说,就是从办公系统到一般业务系统,最后攻坚核心系统分三个阶段实现信创的过程。
通过上述三阶段推进形成新的信创体系,这一演进过程是受政策驱动,逐步深化的:
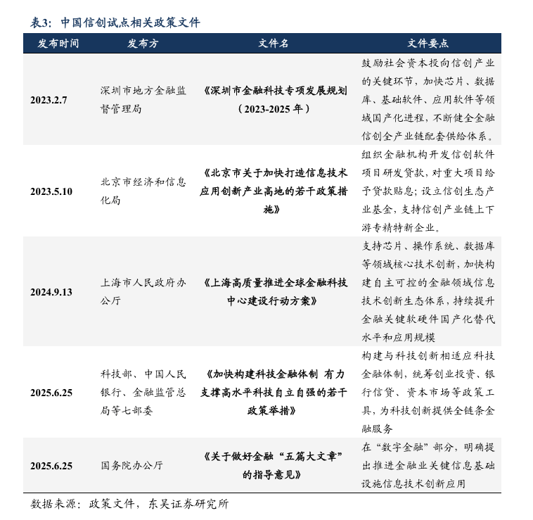
①从试点进程上来说,我国金融信创自2020首批试点启动以来已经完成三轮试点扩容,范围覆盖银行,保险和券商。从2024年开始,金融信创进入“全面铺开阶段”。
②从政策层面来说,重点主要放在推动金融业关键软硬件的国产化替代和自主可控生态建设上。国务院发布的2025年《政府工作报告》明确提出“强化高水平科技自立自强”、“加快发展新质生产力”等关键部署,为金融信创等科技领域注入政策动能。“中央-部委-地方”多层次支持体系也已经构建,地方积极产出具体措施和产业支持响应国家政策。
另一方面,银行信创市场空间广阔,其发展已从早期的办公系统试点,进入到了全栈技术、全业务系统的规模化推广阶段。近年来,伴随着银行业IT投资规模稳定地增长,投资结构也随之发生改变,软件方案市场逐渐增大,而硬件投资占比逐步下降。这一转变反映银行IT建设从“基础设施搭建”向“应用能力提升”的阶段跃迁。
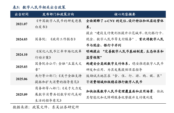
数字人民币的本质是数字现金,经由特定运营机构开设的数字人民币钱包进行储存和使用,由中国人民银行发行,是具有法偿性的法定货币。数字人民币运行采用“中心化管理,双层运营体系”的核心机制,这种运营结构决定了银行IT系统需要建立全新的数字人民币业务通道,既要对接央行系统,又要支持面向用户的各类服务,从而引发了银行IT系统的全面升级需求。因此,数字人民币的加速落地推广和相关政策引导,将会作为又一驱动力带动银行IT板块加速放量。
数字人民币的生态架构,即“中心化管理,双层运营体系”的核心机制,是一个由中国人民银行主导、多方机构共同参与的复杂且有序的系统。
第一层:中国人民银行:在数字人民币生态中处于中心地位,负责数字人民币的发行、注销、跨机构互联互通和钱包生态管理,并对整个兑换流通服务进行监督管理。其核心目标是确保币值稳定和整个货币体系的正常运行。
第二层:指定运营机构 :具备资质的商业银行作为指定运营机构,牵头向公众提供数字人民币的兑换和流通服务。它们在央行的额度管理下,根据客户身份识别强度为其开立不同类别的数字人民币钱包。截至2024年6月,指定的10家运营机构包括:
①6家国有大型商业银行:工商银行、农业银行、中国银行、建设银行、交通银行、邮储银行
在双层架构之外,大量其他机构通过与运营机构合作参与进来,它们常被业界称为“2.5层”机构。它们是数字人民币同零售端用户连接的核心枢纽,承担着流通服务与零售管理的核心职能。通过支付产品创新、系统开发、场景拓展、市场推广及运维管理等全流程服务,来确保数字人民币体系的安全高效运行:
②第三方支付机构:利用丰富客户资源和技术水平,帮助接入数字人民币服务端口。
③电信运营商:与中国移动、中国电信、中国联通合作,推广基于SIM卡的硬件钱包,支持“无电无网”的“碰一碰”支付。
④手机厂商:手机作为数字人民币硬件钱包的载体之一,因此手机厂商也是数字人民币手机硬钱包的主要推广方。华为、小米、OPPO、vivo等厂商将数字人民币硬件钱包功能集成到手机中。
⑤卡、芯片及安全厂商:作为金融IC卡时代的参与方,延续到数字人民币推进仍能提供参考路径。提供硬件钱包所需的芯片(如华大电子、紫光国微)和卡片制造(如楚天龙、恒宝股份)等。
⑥硬件设备与软件系统厂商:提供受理数字人民币的终端设备(如POS机、ATM)以及为银行提供系统改造等解决方案。联迪、新国都、新大陆、证通电子、广电运通在内的众多硬件设备厂商都参与了数字人民币产品的研发试点;而软件系统方面则有神州信息、长亮科技、四方精创、科蓝软件等厂商。
⑦场景拓展方(互联网平台):京东、美团、滴滴等拥有庞大消费场景的平台,是推动数字人民币在“衣食住行”各领域落地的关键。
银行在数字人民币的运营过程和生态架构中占据重要位置,数字人民币的推广,正驱动着银行IT系统进行一次从前端渠道到后端核心系统的全面升级与重构。这不仅是支付工具的简单替代,更是一场引领银行IT架构迈向智能化、开放化和高安全性的深刻变革。
多样化钱包支持:银行需要开发支持软件钱包、硬件钱包等多种形式的数字人民币钱包系统。这包括钱包开立、绑定、充值、转账等全功能支持。
终端设备适配:POS机、ATM等支付终端需新增数字人民币支付功能,特别是要支持“双离线支付”这一特殊场景。
移动应用整合:银行APP需要无缝集成数字人民币功能,确保用户体验流畅。例如,建设银行通过APP为海尔经销商提供数字人民币支付服务,实现了支付“零”费率和T+“零”到账。
核心业务系统升级:银行的核心业务系统需要新增专门处理数字人民币的业务模块,包括账目管理和总账模块的全面升级。
智能合约平台:数字人民币最大的创新——可编程性,要求银行IT系统具备智能合约的开发、部署和管理能力。例如,建设银行利用智能合约技术打造预付无忧平台,解决了预付资金监管难题。
微服务架构转型:为应对数字人民币业务的灵活性需求,银行正转向分布式微服务架构。如湖州银行将数字人民币系统按业务维度划分为五个微服务子系统,通过轻量化的REST协议进行通信。
安全加密体系:数字人民币交易需要基于国密算法的数据保护机制。湖州银行实现了从渠道端到后端核心系统的基于国密的身份鉴别和密文存储。
风控与运维系统:针对数字人民币特点,银行需新建专门的风险监控和数据运维系统。分布式数据库如OceanBase的应用,可保证数币系统RPO=0,RTO=30秒的高可靠性。
传统的银行核心系统普遍采用大型机(如IBM Z系列)和集中式数据库(如Oracle RAC)的架构,说分布式核心系统成为银行系统的必然选择,并非夸张,而是由银行业的内在发展需求和外部环境挑战共同驱动的必然结果。这种必然性可以从传统式核心系统的技术瓶颈(为什么要变)和分布式核心系统的技术优势(为什么能变)两个方面进行归因。
与此同时,AI在金融领域的应用正持续深化,当前,人工智能(AI)在银行业的应用已超越概念验证阶段,进入规模化部署和深度赋能业务的新时期。AI技术正作为核心驱动力,重塑银行在风控、营销和运营等关键领域的运作模式,通过引入更先进的算法和更协同的“智能体”模式,推动业务流程向自动化、精准化和智能化演进。
我们认为,未来的银行AI系统将由多个专业智能体协同工作。天创信用提出的“智能体群协同框架”就是典型代表,当风控智能体发现异常交易,会自动触发客服智能体进行核实,形成高效闭环。
从平安银行推行的“AI Bank”战略可以看见这种趋势,在其信贷审批流程中,不仅使用传统征信数据,还引入另类数据AI模型与传统风控模型进行融合建模,共同输出更准确的信用评分。这正是群体AI中“模型融合”思想的体现。
海外头部银行也已经存在领先的实践内容:花旗银行的CitiAI利用图计算AI 来打击金融犯罪网络。该系统能分析数十亿的交易节点和关系,识别出隐藏的非法资金流动。当图计算AI发现可疑模式后,会触发警报,并由其他AI和分析师进行深入调查,这是一个典型的“侦查AI + 决策AI/人工”的协同流程。
领先的银行已不再将AI视为工具,而是作为整个公司运行的基础设施。摩根大通每年投入20亿美元,致力于将AI打造成如同水和电一样的基础能力,重构其运行模式。
据安永《AI银行白皮书:智能体驱动金融范式重构》显示,我国银行业人工智能应用已从单点工具试点迈入规模化落地阶段,AI技术深度渗透至智能客服、风险预测、流程自动化三大核心场景,成为驱动银行数字化转型与效率提升的核心支撑,行业整体正从“AI辅助人服务客户”加速迈向“人辅助AI服务客户”的智能化新阶段。
海外经验来看,高盛在其机构业务中,大量使用AI算法进行自动化交易和风险管理。其Marcus消费者银行业务平台,从信贷审批到客户服务,几乎完全由AI驱动的系统自动化处理。驱动AI深度融入其前、中、后台的操作系统。
摩根大通开发的COIN程序就能通过机器学习秒级解读商业贷款协议,将原本需要律师和贷款人员每年消耗36万小时的工作完全自动化。这套系统主要服务于机构客户,处理企业贷款、跨境支付等金融业务,通过分布式账本技术实现数据实时同步,消除传统纸质文件流转产生的延迟。
在金融信创和银行数字化转型的浪潮下,神州信息、长亮科技和宇信科技作为国内银行IT解决方案市场的头部厂商,凭借各自的独特优势占据着不同的生态位。①神州信息以技术前瞻性和业务广度见长,发布“乾坤”企业级数智底座推动AI与金融软件全生命周期融合,海外市场拓展迅速,目标提升海外收入占比;②长亮科技则凭借自主研发的分布式核心系统在数字人民币与跨境支付领域布局领先,支持亿级账户处理能力;③宇信科技则依托全链条产品矩阵在信贷管理、网络银行等细分市场占据统治力,客户覆盖广泛,尤其来自政策性银行、国有大行和股份制银行的收入占比较高。
在业务焦点与增长方向上,三家厂商分别在技术领先、大客户深耕与产品线广度上构筑了自身的竞争壁垒,共同引领金融科技行业的发展方向。①神州信息深化大客户战略,推动AI解决方案落地,并与华为等大厂合作推进“AI+金融”场景;②长亮科技聚焦金融信创国产化替代与海外市场扩张,强化核心系统优势;③宇信科技则在巩固细分市场优势的同时,拓展创新运营和海外业务,致力于通过生态平台实现赋能。
1、神州信息(000555.SZ)近年来进一步明确了其在新时代聚焦金融科技的战略核心,旨在成为金融行业数字化转型的赋能者,建议关注。
神州信息(000555.SZ)凭借其行业地位带来的大客户优势战略在国有大行市场取得增长。2025年10月14日,神州信息中标某外资银行千万级“一表通”平台建设和测试项目。通过AI技术在多监管场景应用,帮助银行实现监管领域从“被动监管”向“主动合规”的转型。2025年11月14日,神州信息成为重庆银行“核心系统信创建设项目”的成交供应商,成交金额1,370万元。
神州信息作为主要供应商,成功帮助邮储银行完成了全球领先的分布式核心系统替换。作为近年来国内金融IT界最具标志性的项目之一,这个项目的成功,直接向所有国有大行证明了神州信息具备承接核心级别项目的能力。
同时,根据全球权威IT市场研究机构IDC发布的报告,神州信息常年位居中国银行业IT解决方案市场榜首。这个“第一”的排名,本身就是其行业地位和大客户战略成功的最有力证明。
作为行业龙头,神州信息在2025年实现营收131.63亿元,同比增长31.59%。其中,软件开发和技术服务收入73.02亿元,同比增长6.3%。除神州信息传统的银行业务外,公司金融软件服务业务在国有大行和股份制银行同样获得增长,收入同比增长20.57%,签约金额同比增长13.46%。
2、根据IDC等权威机构的报告,宇信科技(300674.SZ)在中国银行业IT解决方案市场上多年蝉联市场份额第一名,在多个细分领域如渠道系统、信贷系统、管理系统等均保持领先,建议关注宇信科技。
2023年,公司在多家大型银行的核心系统信创改造、数据平台信创迁移等项目中连续中标。这表明在信创从试点走向全面推广的阶段,宇信科技作为龙头厂商,拿下了大量核心业务。2024年,大行订单持续落地,特别是在国有大行和股份制银行的订单签订上实现了同比快速增长。此外,公司成功地中标了东南亚头部金融集团之一的海外银行核心系统的数字化升级项目,并再次中标另某跨国银行香港和国际分行新一代核心银行系统项目,标志着公司的产品和技术能力得到了国际市场的认可,为其第二增长曲线打开了空间,展现处出海外拓展的强劲势头。
2025年9月19日,宇信科技中标金融科技部采购项目,中标金额为683.71万元。2025年11月11日,宇信科技千万级信投平台交付四川银行重新定义城商行数字化转型的深度与广度,全面重构银行信贷与投资业务体系,夯实科技底座,释放AI潜能,为区域经济发展注入强劲金融动能。
在财务数据上,宇信科技逐步改善其利润结构,2025年,公司营收微降8.47%的情况下,实现了归母净利润13.69%的增长,扣非净利润增速达18.77%。公司在2025年第四季度营收14.37亿元,环比增长86.27%,回暖迹象显著。这一业绩体现了宇信科技创新业务高质量发展的战略成效。
3、长亮科技(300348.SZ)作为中国银行IT领域的核心厂商,其“平台型龙头”的地位并非仅靠项目数量堆积,而是建立在以产品化能力和生态构建能力为支柱的竞争壁垒上,建议关注。
长亮科技(300348.SZ)通过技术专利、全栈解决方案和高效迭代,持续巩固在银行IT领域的技术领导地位,为客户提供不可替代的价值。公司产品响应市场能力强,并不断对金融科技服务和产品进行升级,确保技术紧跟金融行业需求(如信创适配、云原生升级)。在数字人民币方面,提供配套解决方案,满足金融机构数字人民币业务需求。技术方面,公司拥有23项技术专利,覆盖AI、大数据、分布式系统等领域(如代码解读大模型、智能巡检系统),形成技术护城河。
生态构建是长亮科技(300348.SZ)可持续增长的关键,体现在战略合作伙伴关系、行业影响力及全球化拓展上。生态伙伴包括宇信科技、科蓝软件等头部企业,形成协同创新网络。通过与华为深度协同,与腾讯、阿里云等合作,共建技术生态,赋能银行核心系统升级。同时,长亮科技的客户覆盖面广:截至2024年,公司已为3家政策性银行、6家国有大行及所有全国性股份制银行提供了服务。
随着金融信创进入“深水区”,大型国有银行和股份制银行的核心下移(从昂贵的IBM大型机下移到分布式平台)是未来几年的主战场。长亮科技深耕银行分布式核心系统领域,具备成熟的技术方案与大型银行项目实施能力,随着国有大行核心系统信创改造逐步推进,相关订单落地有望为公司带来显著的业绩弹性。
5.2. 关注信创订单先发、在细分赛道有独特优势、有差异化发展和海外发展空间的成长型公司
1、与神州信息、宇信科技等全栈式巨头不同,天阳科技(300872.SZ)的策略是避开在核心系统、渠道管理等领域,选择在信贷、风险管理、信用卡交易和数字银行等关键业务领域进行深度挖掘,形成突出的产品优势与市场认知,建议关注。
而在信用卡领域,天阳科技也没有直接去竞争发卡审批系统,而是专注于信用卡交易处理核心。信用卡交易系统对高并发、低延迟和稳定性要求极高。天阳科技在这一领域的技术积累构成了其护城河。作为国内少数几家拥有自主知识产权、能处理千万级以上日交易量的信用卡核心系统的厂商之一,服务于多家全国性股份制银行和大型城商行。
根据第三方机构赛迪顾问的报告,天阳科技在银行信贷系统、信用卡解决方案市场连续多年市场份额位居前列。其信贷产品线覆盖了从对公信贷、零售信贷、普惠金融到线上网贷的全场景。尤其在快速增长的互联网贷款、小微贷领域,公司年报和招股书披露,其信贷系统已服务于数百家银行客户,包括大量的股份制银行、城市商业银行和省级农信社。
从业务表现上来看,天阳科技近三年(2022年至2024年)营收与利润整体呈现先升后降趋势,营收结构持续向“专业化、产品化”转型。2024年,“专业化、产品化”业务收入占比已超三分之二,核心业务聚焦银行信贷、信用卡、数字金融等关键领域。技术开发收入占主营业务收入67.31%,技术服务占29.67%,构成收入主体。信贷相关业务全年收入近5亿元,AI大模型在信贷全流程(尽调、审查、贷后)实现深度应用。
2、长亮科技(300348.SZ)全面拥抱分布式、微服务、云原生的架构,推出新一代的数字金融解决方案,帮助客户构建更具弹性和创新能力的IT体系,同时,海外业务也成为其重要的增长引擎,建议关注。
目前,长亮科技也正处于机遇与挑战并存的转型期。一方面,其海外业务拓展和AI技术布局为其描绘了良好的长期增长前景;但另一方面,短期业绩承压和财务风险也是不容忽视的事实。从业务表现来看,2024年和2025年上半年业绩承压:2024年营收同比下滑9.46%;2025年前三季度净利润亏损1139.39万元,但存在改善迹象:2025年第三季度公司归母净利润达771.47万元,较上半年成功实现扭亏,费用管控加强。
2025年9月8日,长亮科技连续斩获三家重量级银行核心业务系统项目,包括两家全国性股份制银行及一家资产规模位列TOP10的城商行。2025年12月,公司接连斩获某5000亿级城商行新一代核心系统群下的核心业务系统、总账系统两大项目,以及某省级农信机构新核心业务系统建设项目,显示出市场对长亮科技领先实力与丰富实践的集中认可。
3、京北方(002987.SZ)的商业模式独树一帜,优势建立在对银行业务流程的深度嵌入和规模化服务能力之上,由此带来有效的客户锁定,建议关注。京北方是中国银行业信息技术服务外包(ITO)和业务流程外包(BPO)规模最大的提供商之一,其超过一半的收入来自BPO业务,帮助银行处理大量重复性、操作性后台工作。为银行提供数据处理、呼叫中心、档案管理、单据录入、贷后管理等全方位后台运营服务。一旦与银行建立BPO合作,就形成了深度绑定的战略伙伴关系。替换外包服务商涉及业务流程、人员、系统巨大调整,成本极高,因此客户粘性极强。这种业务模式为公司提供了持续、稳定的客户群体,为新业务的开展提供潜在承载对象。
京北方近三年(2022–2024年)营收与利润持续增长,业务结构加速向软件及IT解决方案转型,盈利能力稳中有升。从营收结构上看,软件及IT解决方案业务已成为核心增长引擎,2024年该板块收入占比达65%,2025年第三季度进一步提升至68.32%,成为驱动收入与利润的主要力量。智慧客服与消费金融精准营销作为数字化运营新增长点,2025年第三季度单季收入达2.48亿元,同比增长11.21%。公司主动收缩低毛利业务,推动整体毛利率从2022年的22.19%提升至2025年第三季度的25.72%。
1、长亮科技(300348.SZ)在AI驱动方面展现出显著优势,核心在于其“AI4SE + AI4Biz”双线策略、深度产品布局、强大的技术合作生态以及国际化的应用落地,这些优势推动其在金融科技领域的创新和增长,建议关注。
海外市场方面,长亮科技(300348.SZ)利用AI驱动实现拓展项目落地:长亮科技在新加坡金融科技节与AWS、埃森哲合作,展示“核心系统+数据治理+AI智能”整体战略,生态协同加速技术迭代,增强市场竞争力。2025年12月5日,长亮科技在新加坡峰会发布DataMind平台,吸引东南亚、中东客户;并为泰国银行提供3.3亿大单改造,基于数字人民币规则开发支付系统。未来,公司将加速全球化步伐,构建可持续的海外业务网络。
国内生态方面,与华为云合作,联合推出“银行核心系统智能体”,结合昇腾AI芯片,覆盖98%资产超5000亿的城商行/农商行,同时也与腾讯云合作:参与AI场景开发,推动智能营销和运营。
2、信雅达(600571.SH)深耕金融IT领域近三十年,在支付清算、流程银行、风控合规、运营管理等传统优势赛道具备成熟产品线与稳定客户基础,产品持续迭代适配金融信创与数字化转型需求,建议关注。公司确立“All in AI & AI in All”战略,积极推进 AI 与核心业务融合,已形成可落地、可交付的 AI 产品矩阵。
在AI应用落地方面,公司推出全媒体智能客服、数智远程银行、贸易金融智能审单、智能合规审核等解决方案,实现柜面业务线上化、运营流程自动化与风控智能化,已在国有大行、股份制银行及外资银行实现标杆落地。同时,公司自研猛禽大模型应用开发平台,面向金融场景提供RAG、多模态文档处理、模型微调与管理能力,全面支持信创环境部署,AI创新紧密围绕支付、合规、运营等优势业务展开,持续提升产品竞争力与解决方案价值。
综合来看,银行IT赛道核心驱动力明确、行业格局清晰,头部厂商凭借技术、客户与生态壁垒持续受益,细分领域专精企业凭借差异化优势实现快速突破。建议优先配置核心系统国产化、数字人民币、AI金融应用、信创全栈替代四条高景气方向,把握行业扩容与结构升级带来的投资机会。
关于银行it业的投资风险,主要来自于两大不确定性,一是外部政策和技术博弈,即信创替代和推进的速度和市场预期;二是行业内部固有的发展模式问题,即银行it预算的周期性波动。
1、技术风险:银行业务对高并发、低延迟和业务连续性有极致要求,目前,国产基础软件在部分场景下的性能瓶颈、与原有庞大系统生态的兼容性问题,以及如何符合高标准数据安全与合规(如《数据安全法》、《个人信息保护法》)方面,仍是实际落地中的主要障碍。贵阳银行核心系统国产化项目在上线前临时换回甲骨文数据库的案例,就深刻地揭示了其中的技术风险
2、实施风险:这一点在中小金融及银行机构中尤为突出。它们在推进信创过程中普遍面临和人才短缺局面:既缺乏雄厚的资金来承担漫长的替换周期和高昂的试错成本,也缺少同时精通传统IT和信创技术的复合型人才来进行业务对接和需求创造。
3、业绩预期风险:高度依赖信创订单的银行IT厂商,其营收和利润增长可能无法达到市场此前乐观的预测,导致估值下调。同时大型信创项目周期长、回款慢,会加剧IT公司的现金流压力,导致财务数据难以承载市场高预期。
银行IT支出具有强烈的周期性,这种周期性为与之绑定的IT服务商带来了业绩上的不确定性。
1、行业回款与规划的“季节定律”以及有限需求:银行的采购流程高度规范且具有强规划性。IT项目通常在上半年完成预算、审批和招投标,而验收和结算则高度集中在第四季度。同时,银行的IT建设本身也存在周期性,当主要客户进入系统维护期而非新建期时,相关解决方案供应商的收入就可能出现显著下滑。
2、宏观经济对非核心派生需求的“传导效应”:银行IT支出本质上是派生需求,受宏观经济影响很大。当经济增长放缓时,银行可能推迟或削减非核心的IT自由裁量支出以控制成本。此外,全球范围内的关税等贸易政策变化,也可能通过影响银行的成本,最终传导至IT预算。
3、脉冲式投资:银行IT投入经常受到监管政策的强力驱动,例如过去的“两地三中心”建设、金融安全治理、以及当前的信创和数据安全法等。这会带来特定领域的脉冲式投资高峰。一旦某个大型政策性项目(如信创)启动,会大量消耗银行未来1-3年的IT预算。这可能导致其他非政策强制的IT项目(如数字化转型、客户体验提升等)被推迟或取消,造成IT厂商在非信创领域的订单下滑,形成结构性波动。
《证券期货投资者适当性管理办法》、《证券经营机构投资者适当性管理实施指引(试行)》于2017年7月1日起正式实施。通过新媒体形式制作的本订阅号推送信息仅面向东吴证券客户中的专业投资者,请勿在未经授权前进行任何形式的转发。若您非东吴证券客户中的专业投资者,为保证服务质量、控制投资风险,请取消关注本订阅号,请勿订阅、接收或使用本订阅号中的任何推送信息。因本订阅号难以设置访问权限,若给您造成不便,烦请谅解!感谢您给予的理解和配合。
本公众订阅号由东吴证券研究所非银行金融团队设立,系本研究团队研究成果发布的唯一订阅号。
本公众号所载的信息仅面向专业投资机构,仅供在新媒体背景下研究观点的及时交流。
本订阅号不是东吴证券研究所银行金融团队研究报告的发布平台,所载内容均来自于东吴证券研究所已正式发布的研究报告或对已发布报告进行的跟踪与解读,如需了解详细的报告内容或研究信息,请具体参见东吴证券研究所已发布的完整报告。
本订阅号所载内容不构成对具体证券在具体价位、具体时点、具体市场表现的判断或投资建议,不能够等同于指导具体投资的操作性意见。本订阅号所载内容仅供参考之用,接收人不应单纯依靠本资料的信息而取代自身的独立判断,应自主做出投资决策并自行承担风险。东吴证券研究所及本研究团队不对任何因使用本订阅号所载任何内容所引致或可能引致的损失承担任何责任。
本订阅号对所载内容保留一切法律权利。订阅人对本订阅号发布的所有内容(包括文字、图片、影像等)未经书面许可,禁止复制、转载;经授权进行复制、转载的,需注明出处为“东吴证券研究所”,且不得对本订阅号所载内容进行任何有悖原意的引用、删节或修改。返回搜狐,查看更多


